在网优行业,薪资很大部分取决于面试的结果,如果说简历是通往offer的敲门砖,那么面试便是你真正通往offer的魔法隧道。
要想在面试中取得面试官的华丽转身,一定要做好充分的准备,那如何完美又高效地准备一场面试呢?跟小编一起往下看~
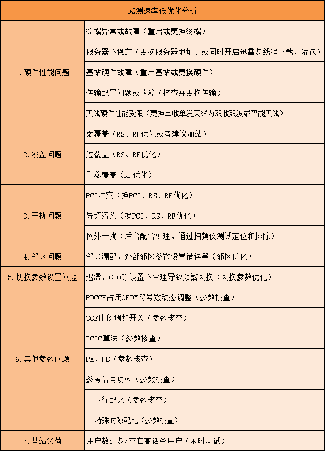
面试,当然就是企业通过面对面的方式来考察你是否适合应聘的这个岗位。作为面试官,通常会从以下四个维度来考察你的职位匹配度: 专业性:技能以及工作能力,是否具有相应的专业知识和实操能力 稳定性:公司招的是足够稳定的人,稳定性差对公司造成的各种成本巨大 匹配度:统一人才标准,发掘高潜人才。性价比优的和自己频率一致的人和职位,一起稳定的发展 意向度:你的意向度越高,证明你接offer的可能性越大 一场正规的面试,无非就是分为3个基础部分: 2.工作经历陈述/问答 3.关于公司业务,技术工作能力的内容 所以,咱们从这3个流程来准备面试是最佳的: 自我介绍这一part,很多面试的网优er,要么就是太简短明显没有经过准备,要么就是冗长到差点想打断他的沉浸式自嗨。对于自我介绍,有几个要点: 时间不要太长,3分钟左右为宜; 不要重复简历上的内容。特别是重复简历上已有的工作经历和项目经历,可以展示一些在项目中的自我能力。 最佳的自我介绍一定是:时长合适、有概括性地总结自己的优势及技能、和岗位的匹配度。 经过自我介绍,面试官往往会顺着你的自我介绍和简历上的工作经历来提问,那么你就必须得准备好和自己工作经历相关的一些内容。 面试官在这个时候会非常关注你的过往工作的离职原因,从而确定你的稳定性。 充分表达你的技术能力,需要紧紧的贴合你面试公司的招聘需求。往期公司用得到的技术以及公司的业务等方面,以及面试公司的业务招聘要求的相致性。很多求职者也都是败在了这个环节。 日常网优LTE面试精选 掉线发生原因: 掉线优化方案: RRC重建与MOS优化: RRC重建原因:当处于RRC连接状态但出现切换失败、无线链路失败、完整性保护失败、RRC重配置失败等情况时触发重建。
声明:本站部分内容来源于网络,本站仅提供信息存储,版权归原作者所有,不承担相关法律责任,不代表本站的观点和立场,如有侵权请联系删除。